赣南师范大学
211 |
985 |
双一流 |
师范
江西省
本科
省重点
公办
4305
崇德、尚学、求实、创新
0797-8393638(兼传真)
http://www.gnnu.cn/
更多 >
图片
院校首页
历年分数
历年分数
历年分数
普通类
艺术类
体育类
招生计划
院校计划
投档规则(艺术)
投档规则(体育)
招生政策
招生简章
招生资讯
探校攻略
探校攻略
探校攻略
探校攻略
探校攻略
探校攻略
院校首页
> 招生简章
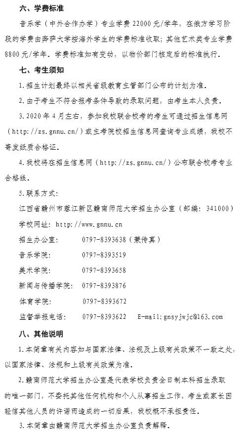
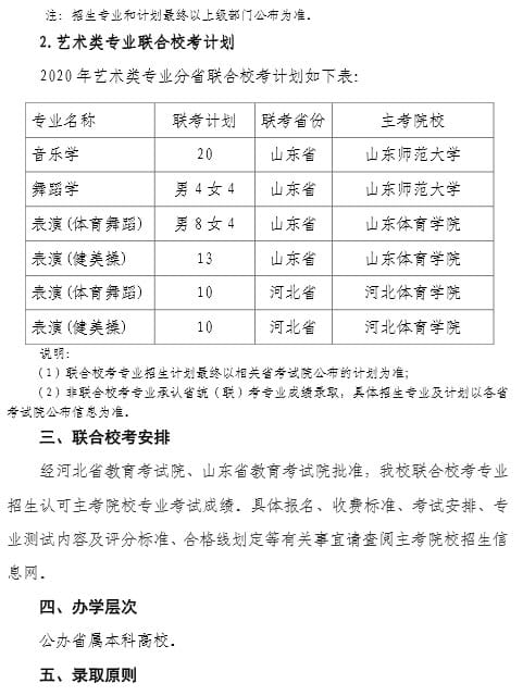
赣南师范大学2020年艺术类专业招生简章【新版】
2022-06-21 07:59:56 分享至:
招生简章
招生资讯
赣南师范大学2020年艺术类专业招生简章【新版】
2022-06-21 07:59:56